今天(7/3)高三畢業生考完大學指考了,國三畢業生也在上週完成了基測申請和甄選入學報名文件的繳交,國高中最後一批畢業生,即將在本週投入工讀市場。其他經「高中職免試方案」和「大學學測」,已經在學期中申請到學校的國高中畢業生,在6月中旬的畢業典禮之後,早已展開工讀2~4週。更多的高中職、大專學生,在6月下旬放暑假後,正積極地尋找工讀機會,或是已經開始工讀。

依教育部統計處資料,100學年度大學生約103萬人,而高中職(約768000人)五專(約88000人)學生也有約85萬人,總共約有188萬潛在工讀勞動人力,只要有一成投入工讀市場,就有18萬8千位學生。我們在生活中可以發現,大賣場、加油站、餐廳、飲料店、便利商店…等,到處都有工讀生為我們服務,工讀生的人數絕不下一成,他們需要立即知道工讀生的基本權利,以及如果權利受損,應該向誰求援。
但是,在畢業前,學校曾經教他們,工讀生有那些基本的權利保障嗎?勞保沒辦、工讀金被七折八扣?教育部曾經發過什麼手冊、單張,告訴他們向誰求援嗎?
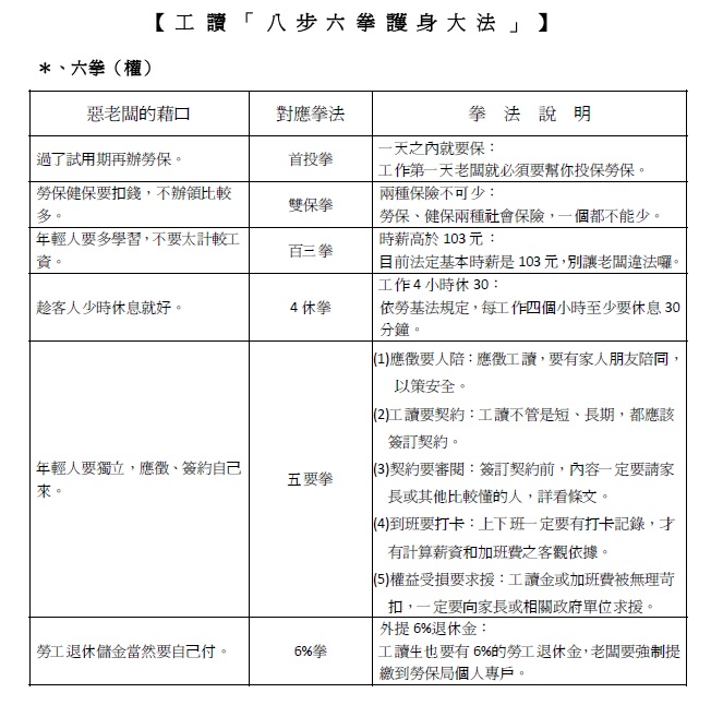
所以,「青年勞動九五聯盟」、「台灣勞工陣線」和「全國教師工會總聯合會」共同整理「惡老闆」不遵守工讀相關規定「藉口」,並整理對應的相關法令之規定,參考勞政單位的宣導資料,節要成工讀的「八步(不)六拳(權)護身大法」(如附件),在今天公告,並希望將這部「簡易護身大法」授權給教育部,請教育部從下學年開始,在畢業前一定要教給學生。
這套拳法重在防禦,只用於不幸遇到惡老闆時護身之用,並且提醒工讀的同學,如果雇主如果有違反相關規定,可向各縣市勞工局或行政院勞委會申訴。如果有幸遇到好老闆,就備而不用了。
九五聯盟、勞陣、全教總

八步(不):
不繳錢:公司要求交保証金或其他錢,絕對不要交。
不購買:公司要求先購買產品才錄取,絕對不要買。
不辦卡:公司要求而當場辦理信用卡,絕對不要辦。
不簽約:不簽署任何文件、契約,要求帶回與家人商量。
不離身:應徵工讀或到班工作,証件絕不離身,避免被盗印。
不喝飲料:應徵工讀,自備飲料;到班工作,不喝可疑人士提供之飲料。
不放棄、不妥協:權益受損,絕不放棄追回,絕不輕易妥協。



