文/孫友聯(台灣勞工陣線秘書長)
楊書瑋(台灣勞工陣線教育推廣部主任)
壹、前言
自2019年12月開始,中國湖北省武漢就出現新型冠狀病毒感染的武漢肺炎病例,在中國官方的隱匿之下一發不可收拾,疫情快速蔓延至中國各地,導致中國各省市必須採取封城的強烈措施。病毒透過流動人口更快速傳播至世界各國,目前已經有日本、新加坡、台灣、香港、菲律賓、泰國、馬來西亞、越南、柬埔寨、印度、斯里蘭卡、尼泊爾及阿拉伯聯合大公國等亞洲各國。亞洲之外包括澳洲、德國、芬蘭、瑞典、英國、法國、西班牙、比利時、義大利,以及加拿大和美國等地。日前,世界衛生組織(WHO)已經正式將這次病毒命名為COVID-19(Corona Virus Disease-19),並宣稱這次是一場危脅人類健康的重大公共衛生事件。
COVID-19不僅造成中國境內極為嚴重的感染和死亡病例,更已嚴重衝擊中國的經濟。有鑑於中國的經濟發展已在全球經濟扮演舉足輕重的角色,同時具「世界工廠」和「世界市場」雙重優勢經濟角色,疫情的失控導致封城封市,進而讓世界許多國家生產鏈和供應鏈無法運作,更衝擊與中國之間的貿易與經濟往來,使各國的股市都隨之應聲倒下。由於這波疫情對社會的影響更為全面,不只是在工業及製造業,勢必也將嚴重衝擊包括旅遊業、餐飲及住宿業及許多零售服務業,進而可能造成勞工失業或被迫面對「縮工時減工資」的就業不穩定窘境。
台灣的就業安全體系,是否足以保護身陷這次就業風險中的台灣勞工?而政府又該如何立基於從過去的經驗,即時提供勞工必要的協助,以穩定僱用為優先的措施避免勞工失業?以及,如何讓台灣社會撐過這次不確定性極高的風暴,都是在積極防疫的當下,政府必須立即面對的問題。以下,本文從2003年SARS的經驗、台灣現行的就業安全體系資源等面向,探尋台灣度過這次就業安全危機的可能方向。
貳、2003年SARS對台灣就業和勞工權益的影響
2003年,台灣社會同樣遭逢一場因傳染病的重大危機,也就是所謂的SARS事件(嚴重急性呼吸道症候群冠狀病毒)。在那場風暴中,全球共發生了8,096確診病例及774人死亡,在台灣則是確診346例、73人死亡。同樣的,全球性大規模的重大公共衛生事件,除了嚴重的感染和死亡病例勢必造成社會的恐慌,進而衝擊了社會經濟的運作,也造成「一定期間」內若干的就業衝擊。惟相較於2003年的SARS,當時中國經濟仍處於起飛階段,全球GDP比重僅占約4.3%,但隨著中國經濟的崛起,現在占全球GDP比已經來到16.3%,成長3.8倍。以目前中國的經濟規模來看,這次COVID-19的影響肯定會遠大於SARS的衝擊。
從2003年的SARS經驗,在疫情高峰期間,國內部份遭受嚴重衝擊的產業,包括百貨公司業、量販店業、餐飲業、旅館業、航空業、旅行業、運輸客運業、電影院、KTV、網咖、遊樂園等服務業受創最為嚴重。雖然政府在這次的防疫工作上多所精進,讓台灣迄今未出現社區型感染疫情,但這波疫情已對國內的經濟運作產生一定的衝擊,包括台北國際書展等大型活動延後或取消、春酒和飯店的退訂潮等,對於進出口及內需產業的衝擊也將一一浮現。
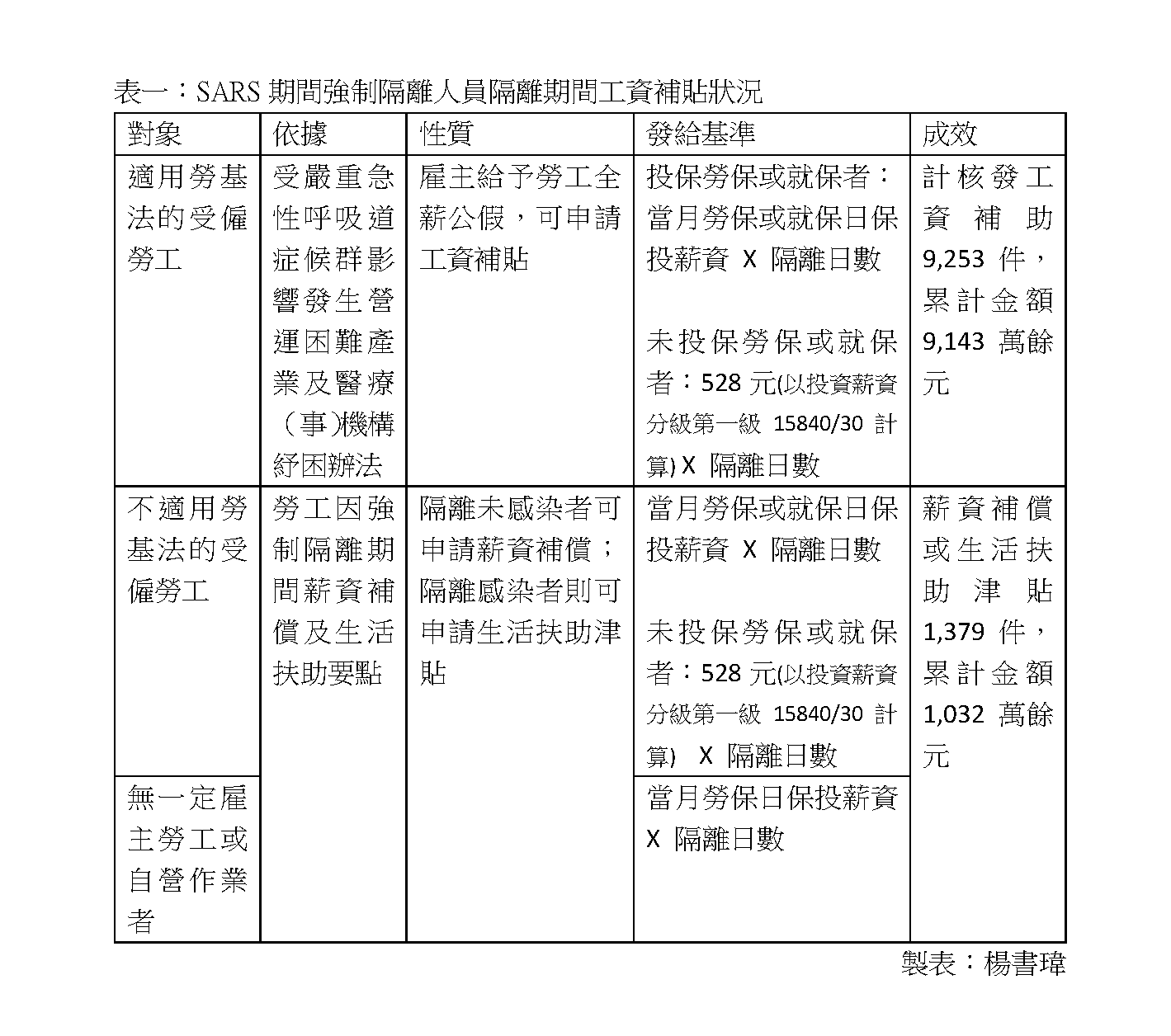
2003年,為有效防治嚴重急性呼吸道症候群,維護人民健康,並因應其對國內經濟、社會之衝擊,政府制定了「嚴重急性呼吸道症候群防治及紓困暫行條例」(該條例自2003年3月開始至2004年12月31日止)。這項暫行條例作為政府統合防疫資源及穩定社會正常運作的依據,內容也包括提供若干社會衝擊紓困、補貼、租稅減免等,但對於就業的相關協助並無著墨。本文根據「中央政府嚴重急性呼吸道症候群防治及紓困特別決算總說明」,針對當時政府對於勞工就業衝擊的介入與成效,除因工作因素而感染者,視為職業災害之外。其中主要是受隔離者於隔離期間的協助,根據「嚴重急性呼吸道症候群防治及紓困暫行條例」第8條規定,受隔離者於隔離(包括居家隔離、集中隔離或隔離治療者)期間,都應給予公假,不受相關法令規定之限制。相關工資補貼規定整理如下表一:

其他當時發給現金的相關協助措施(不限勞工),如下:
一、《嚴重急性呼吸道症候群強制隔離期間慰問金及死亡慰問金發給要點》
隔離後經確認未感染嚴重急性呼吸道症候群者:由直轄市、縣(市)政府發給隔離慰問金,每日新臺幣五百元,最高上限為新臺幣五千元,並以發給一次為限。
經中央衛生主管機關認定感染嚴重急性呼吸道症候群死亡者:由直轄市、縣(市)政府發給死亡慰問金,每人新臺幣十萬元。
二、《嚴重急性呼吸道症候群病人因強制隔離治療致影響家計者急難救助金核發要點》
戶內人口經中央衛生主管機關認定感染嚴重急性呼吸道症候群死亡無力殮葬 或 負擔家庭主要生計責任者,感染嚴重急性呼吸道症候群因強制隔離治療致影響其家計:依社會救助法相關規定予以急難救助。
予以急難救助後,生活仍陷於困境者:政府派員訪查屬實者,並將訪查結果轉報內政部核定,發給新臺幣十萬元以下之急難救助金,並以發給一次為限。
根據當時勞委會在2003年6月所做的「事業單位因應SARS疫情對勞工防護及僱用狀況調查分析」,受SARS疫情影響,事業單位於2003年4月及5月營業額較正常營運減少者占53%(平均營業額減少幅度為40.5%),未受影響者占39.7%,增加者僅占0.9%。顯示SARS肆虐期間,半數的事業單位受到衝擊。
各行業營業額減少的家數比率分別為:旅館業營業額減少之家數比率達86.3%、餐飲業達85%、運輸服務業(含旅行社)為72.9%、電影藝文及娛樂業為 86.3%、旅館業為86.3%。受創較嚴重的行業,其營業額減少之幅度分別為旅館業減少55.6%、運輸服務業(含旅行社)減少55.2%、電影藝文及娛樂業減少51.7%、餐飲業減少46.7%。在那段期間,勞委會採取的措施如上表一的保障之外,還包括以下表二強化各項勞動法保護的協助。

参、台灣現行就業安全體系與COVID-19就業衝擊可運用的資源
台灣就業安全體系的發展,隨著社會不同發展階段而逐漸完成立法,而經過了勞工團體長期的努力,除了《職業訓練法》(1983年12月5日)、《勞動基準法》的解僱保護,以及1992年開始實施的《就業服務法》之外,2000年第一次政黨輪替以後,又先後完成《性別工作平等法》(2002年1月16日)、《就業保險法》(2002年5月15日)及《大量解僱勞工保護法》(2003年2月7日)等。其中,就業保險透過失業給付、提早就業獎助津貼、職業訓練生活津貼、育嬰留職停薪津貼及失業之被保險人及隨同被保險人健保費補助等,基本上保護架構已堪完整。在SARS期間,許多法案才剛完整立法,亦無執行經驗,惟在2008年~2009年期間歷經了全球金融海嘯的洗禮,這次面對如COVID-19疫情的衝擊,應有足夠的政策經驗可茲採用。
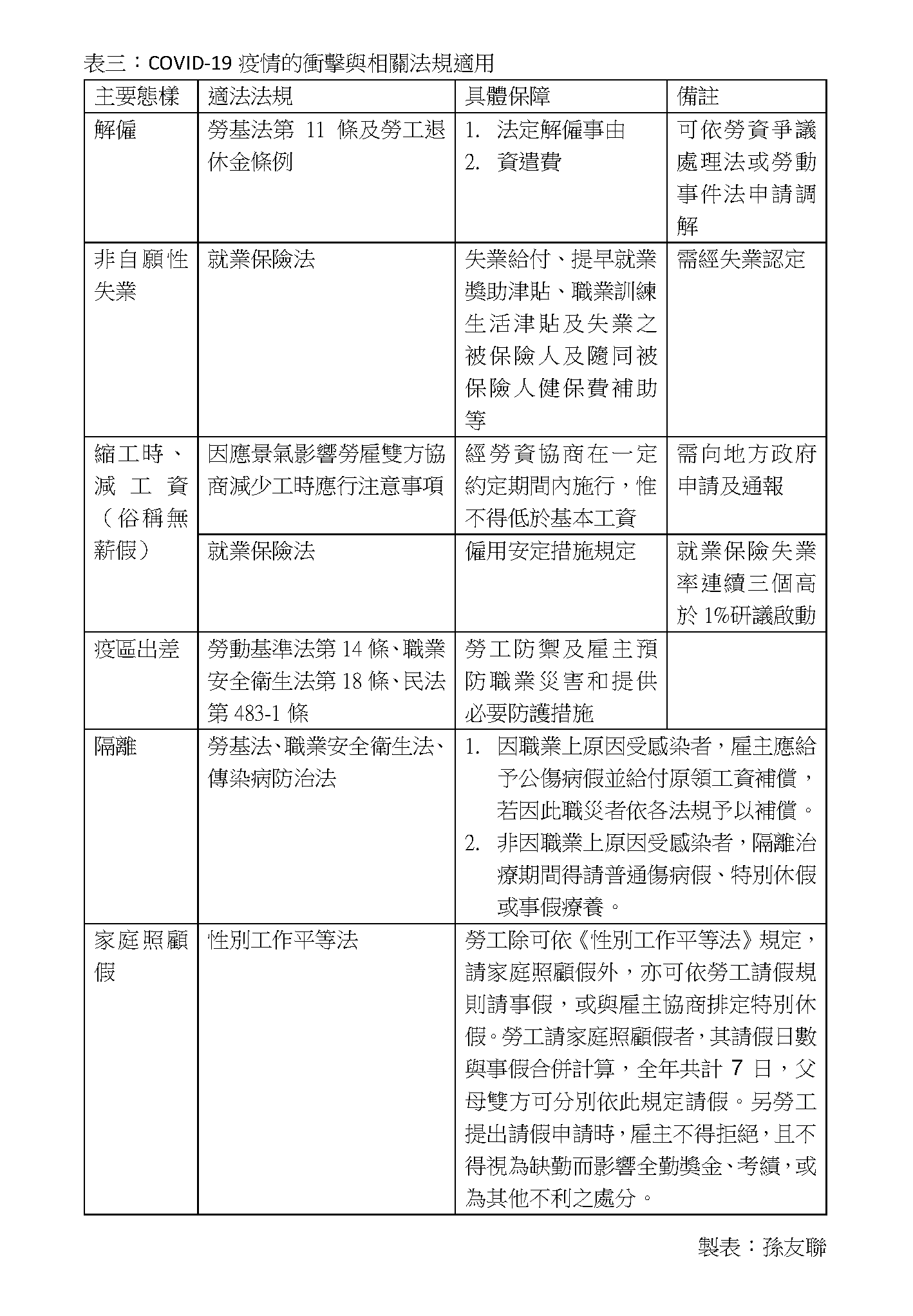
以下,本文嘗試整理在這波疫情下可能產生的就業影響態樣,並擺放在各勞動法及就業安全體系中來加以檢視(表三),以期確實保障受衝擊勞工的權益,如下:

這次COVID-19疫情不確性高,其影響衝擊可能會維持一段相當長的期間,以上現行法規的保護是否足以確保勞工的各項權益,再再考驗著政府的應變能力,尤其,這次影響的產業除因各國防疫措施和社會恐懼首當其衝擊的各服務業之外,因中國在全球經濟角色,包括生產鏈及原料短缺等因素,進而導致國內供應鏈的擵擦性衝擊,相關紓困、因應措施除了協助產業度過難關,更應把「穩定僱用」列為最核心的保障,而勞動部應立即盤點資源,以茲確實保護勞工的工作權,包括就「業安定基金」、「就業保險基金」及其他「特別預算」的有效配置應用,都將有助於穩定就業,讓勞工度過一波疫情的衝擊。
肆、結論
為因應這次COVID-19疫情的衝擊,行政院院會已經通過相關的紓困措施,包括研議特別條例確保社會每一個層面都受到保障,並將提出600億的特別預算,針對各受衝擊的產業進行紓困。就此,基於這波疫情的衝擊影響比2003年SARS更全面,因此,呼籲政府應將「僱用安定」作為最核心的目標,在提供各產業紓困、補貼的同時,更能確保勞工的就業安全。



